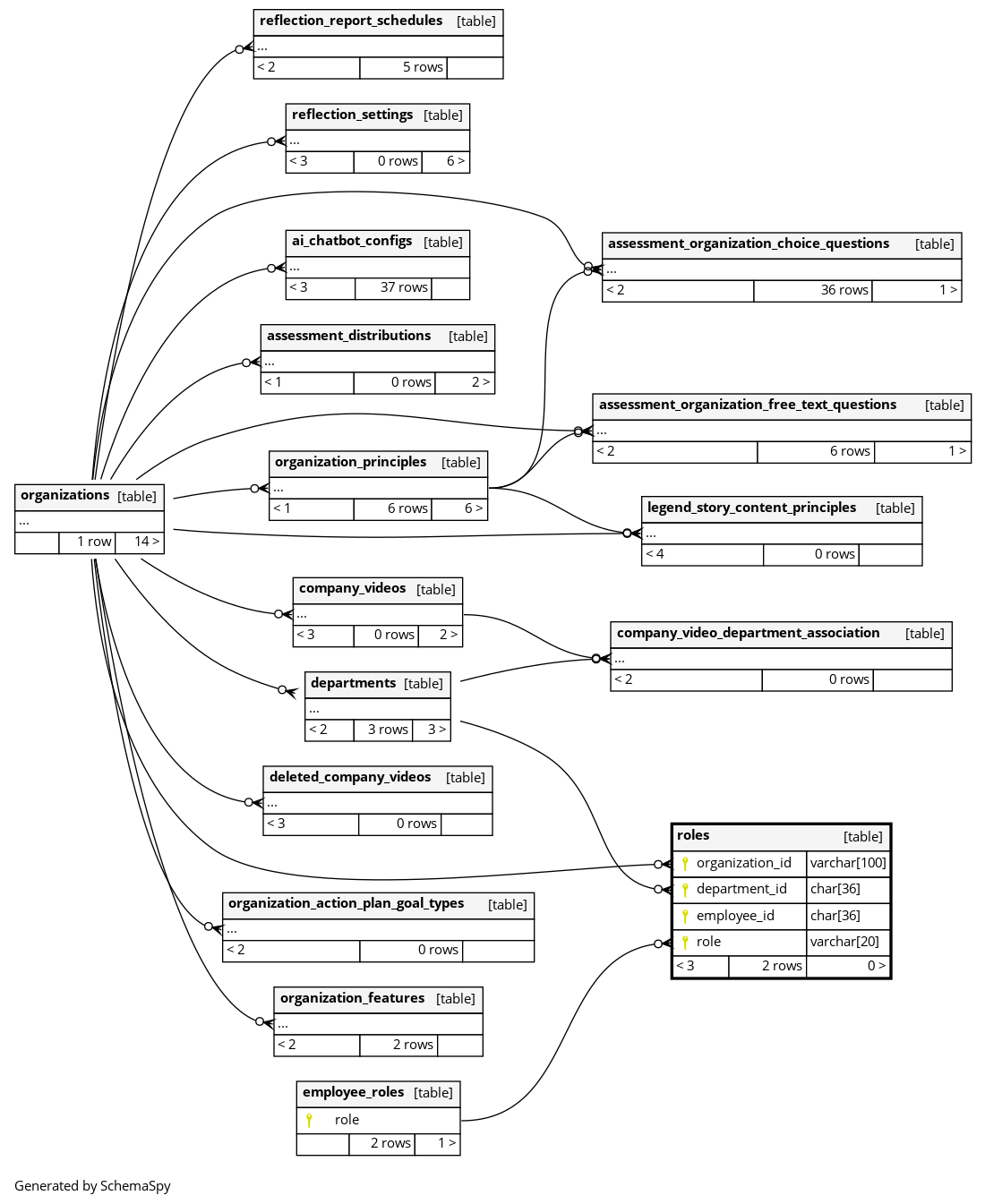
Columns
| Column | Type | Size | Nulls | Auto | Default | Children | Parents | Comments | ||
|---|---|---|---|---|---|---|---|---|---|---|
| organization_id | VARCHAR | 100 | null |
|
|
|||||
| department_id | CHAR | 36 | null |
|
|
|||||
| employee_id | CHAR | 36 | null |
|
|
|||||
| role | VARCHAR | 20 | null |
|
|
Indexes
| Constraint Name | Type | Sort | Column(s) |
|---|---|---|---|
| PRIMARY | Primary key | Asc/Asc/Asc/Asc | organization_id + department_id + employee_id + role |
| roles_department_id_foreign | Performance | Asc | department_id |
| roles_employee_role_role_foreign | Performance | Asc | role |



