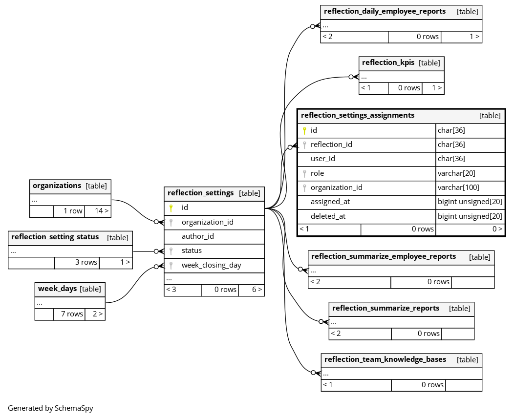
Columns
| Column | Type | Size | Nulls | Auto | Default | Children | Parents | Comments | ||
|---|---|---|---|---|---|---|---|---|---|---|
| id | CHAR | 36 | null |
|
|
割り当てのユニークID |
||||
| reflection_id | CHAR | 36 | null |
|
|
割り当て対象のリフレクション設定 |
||||
| user_id | CHAR | 36 | null |
|
|
割り当てられたユーザー(従業員ID) |
||||
| role | VARCHAR | 20 | member |
|
|
ユーザーの役割。author=作成者/オーナー, manager=レポート送信先, member=対象メンバー |
||||
| organization_id | VARCHAR | 100 | null |
|
|
組織ID |
||||
| assigned_at | BIGINT UNSIGNED | 20 | unix_timestamp(now()) |
|
|
ユーザーが割り当てられた日時 |
||||
| deleted_at | BIGINT UNSIGNED | 20 | √ | null |
|
|
ユーザーを設定から削除した日時 |
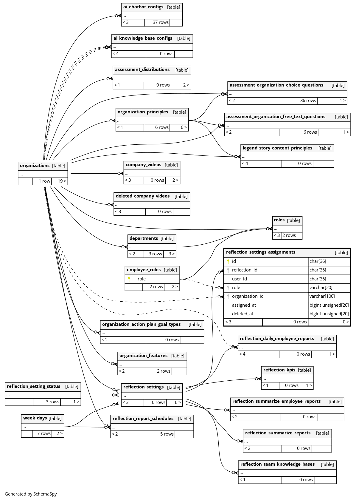
Indexes
| Constraint Name | Type | Sort | Column(s) |
|---|---|---|---|
| PRIMARY | Primary key | Asc | id |
| idx_assignments_user_role_deleted | Performance | Asc/Asc/Asc | user_id + role + deleted_at |
| reflection_settings_assignments_reflection_id_foreign | Performance | Asc | reflection_id |
| reflection_settings_assignments_role_index | Performance | Asc | role |
| reflection_settings_assignments_user_organization_idx | Performance | Asc/Asc | user_id + organization_id |
| unique_setting_user_role | Must be unique | Asc/Asc/Asc | reflection_id + user_id + role |



