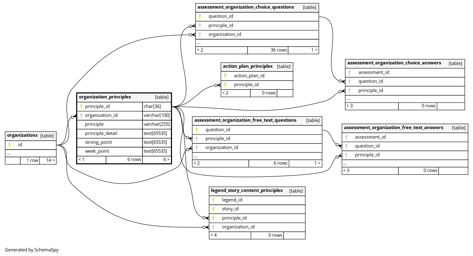
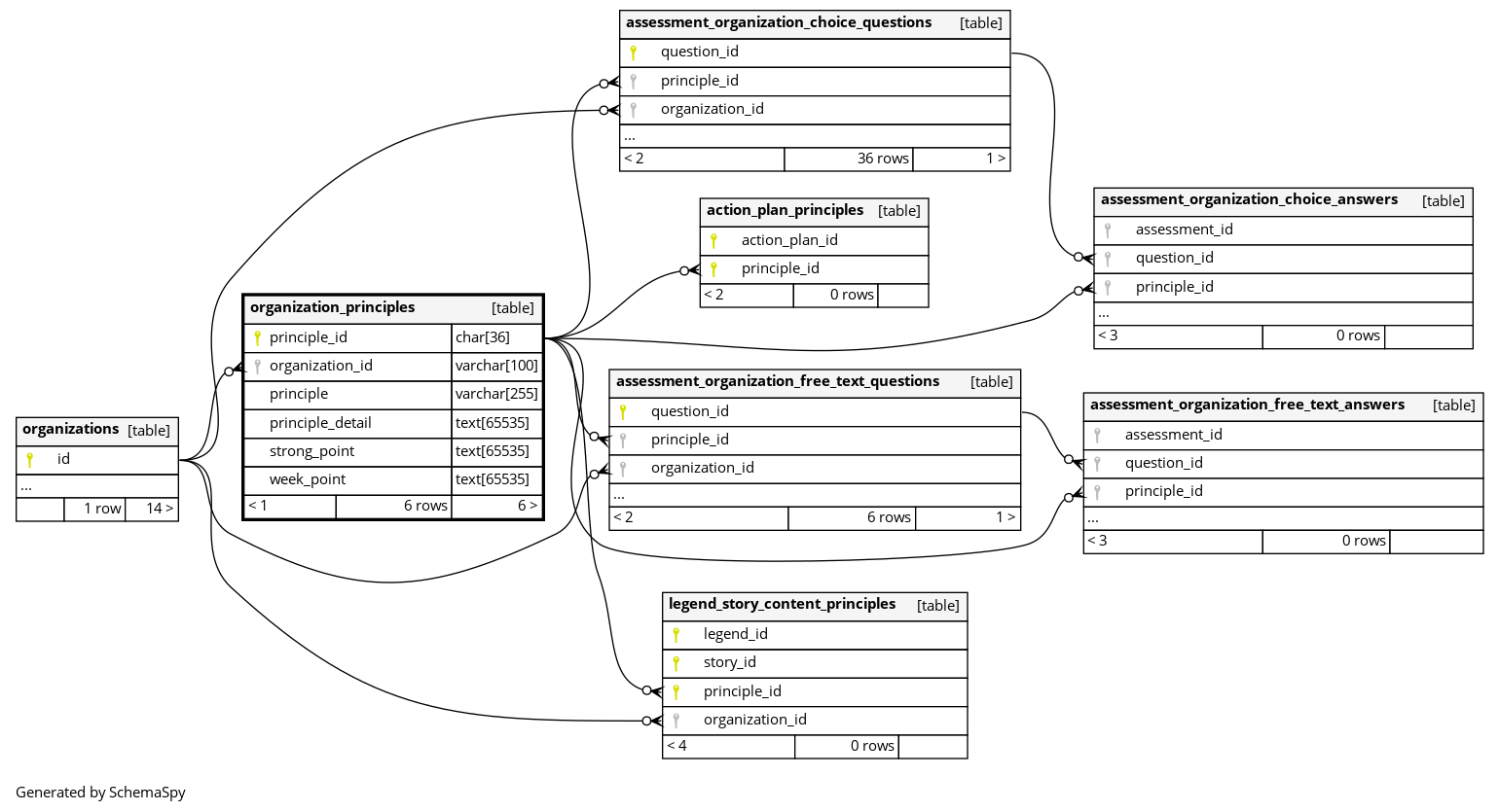
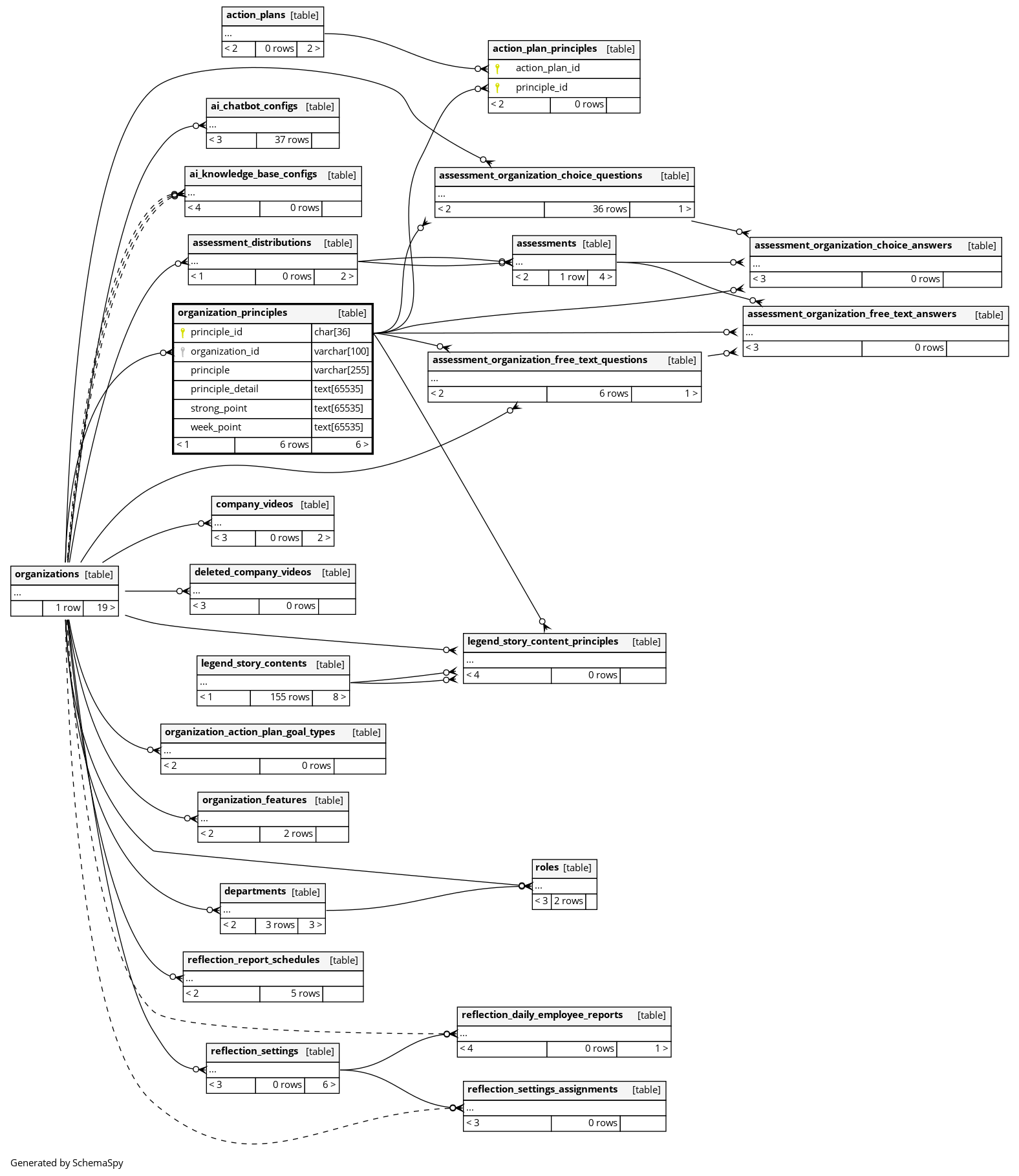
Columns
| Column | Type | Size | Nulls | Auto | Default | Children | Parents | Comments | ||||||||||||
|---|---|---|---|---|---|---|---|---|---|---|---|---|---|---|---|---|---|---|---|---|
| principle_id | CHAR | 36 | null |
|
|
プリンシプルID |
||||||||||||||
| organization_id | VARCHAR | 100 | null |
|
|
組織ID |
||||||||||||||
| principle | VARCHAR | 255 | null |
|
|
プリンシプル |
||||||||||||||
| principle_detail | TEXT | 65535 | null |
|
|
プリンシプルの詳細 |
||||||||||||||
| strong_point | TEXT | 65535 | null |
|
|
強み |
||||||||||||||
| week_point | TEXT | 65535 | null |
|
|
弱み |
Indexes
| Constraint Name | Type | Sort | Column(s) |
|---|---|---|---|
| PRIMARY | Primary key | Asc | principle_id |
| organization_organization_principle_id_foreign | Performance | Asc | organization_id |



