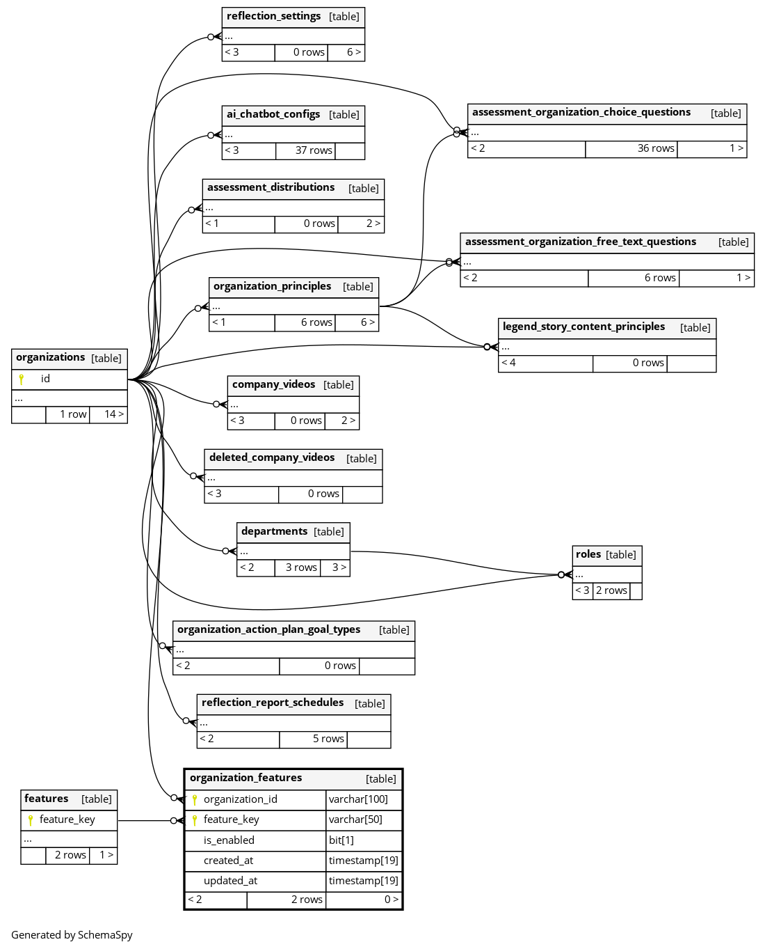
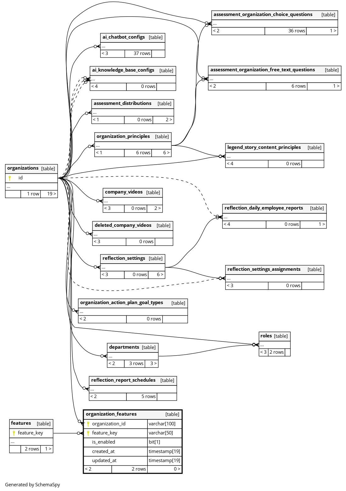
Columns
| Column | Type | Size | Nulls | Auto | Default | Children | Parents | Comments | ||
|---|---|---|---|---|---|---|---|---|---|---|
| organization_id | VARCHAR | 100 | null |
|
|
組織ID |
||||
| feature_key | VARCHAR | 50 | null |
|
|
機能の識別キー |
||||
| is_enabled | BIT | 1 | 0 |
|
|
機能が有効かどうかのフラグ |
||||
| created_at | TIMESTAMP | 19 | CURRENT_TIMESTAMP |
|
|
作成日時 |
||||
| updated_at | TIMESTAMP | 19 | CURRENT_TIMESTAMP |
|
|
更新日時 |
Indexes
| Constraint Name | Type | Sort | Column(s) |
|---|---|---|---|
| PRIMARY | Primary key | Asc/Asc | organization_id + feature_key |
| fk_organization_features_feature | Performance | Asc | feature_key |



