Columns
| Column | Type | Size | Nulls | Auto | Default | Children | Parents | Comments | ||
|---|---|---|---|---|---|---|---|---|---|---|
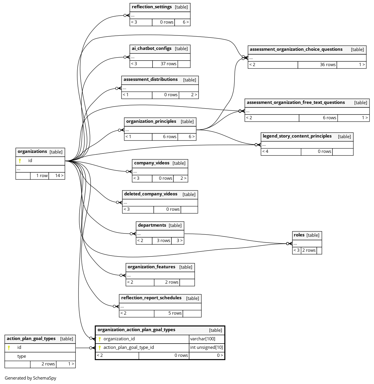
| organization_id | VARCHAR | 100 | null |
|
|
組織ID |
||||
| action_plan_goal_type_id | INT UNSIGNED | 10 | null |
|
|
行動計画の目標の種類ID |
Indexes
| Constraint Name | Type | Sort | Column(s) |
|---|---|---|---|
| PRIMARY | Primary key | Asc/Asc | organization_id + action_plan_goal_type_id |
| action_plan_goal_type_id | Performance | Asc | action_plan_goal_type_id |



