Columns
| Column | Type | Size | Nulls | Auto | Default | Children | Parents | Comments | ||
|---|---|---|---|---|---|---|---|---|---|---|
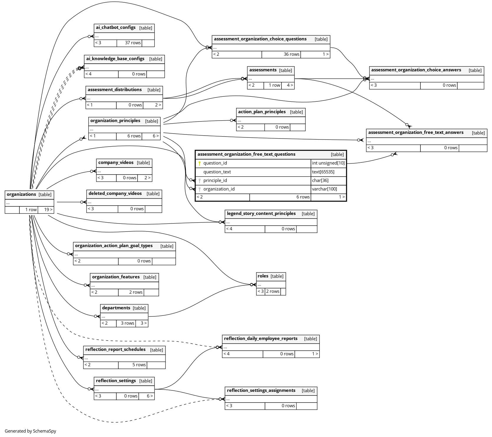
| question_id | INT UNSIGNED | 10 | null |
|
|
質問ID |
||||
| question_text | TEXT | 65535 | null |
|
|
質問 |
||||
| principle_id | CHAR | 36 | null |
|
|
プリンシプルID |
||||
| organization_id | VARCHAR | 100 | null |
|
|
組織ID |
Indexes
| Constraint Name | Type | Sort | Column(s) |
|---|---|---|---|
| PRIMARY | Primary key | Asc | question_id |
| assessment_organization_free_text_questions_organization_foreign | Performance | Asc | organization_id |
| free_text_questions_principle_id_foreign | Performance | Asc | principle_id |



