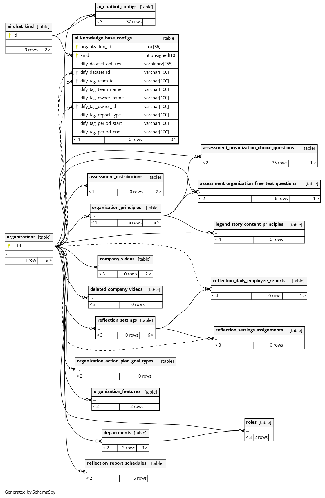
Columns
| Column | Type | Size | Nulls | Auto | Default | Children | Parents | Comments | ||
|---|---|---|---|---|---|---|---|---|---|---|
| organization_id | CHAR | 36 | null |
|
|
組織ID |
||||
| kind | INT UNSIGNED | 10 | 9999 |
|
|
種別 |
||||
| dify_dataset_api_key | VARBINARY | 255 | null |
|
|
Dify dataset API key |
||||
| dify_dataset_id | VARCHAR | 100 | null |
|
|
Dify dataset ID |
||||
| dify_tag_team_id | VARCHAR | 100 | √ | null |
|
|
||||
| dify_tag_team_name | VARCHAR | 100 | √ | null |
|
|
||||
| dify_tag_owner_name | VARCHAR | 100 | √ | null |
|
|
||||
| dify_tag_owner_id | VARCHAR | 100 | √ | null |
|
|
||||
| dify_tag_report_type | VARCHAR | 100 | √ | null |
|
|
||||
| dify_tag_period_start | VARCHAR | 100 | √ | null |
|
|
||||
| dify_tag_period_end | VARCHAR | 100 | √ | null |
|
|
Indexes
| Constraint Name | Type | Sort | Column(s) |
|---|---|---|---|
| PRIMARY | Primary key | Asc/Asc | organization_id + kind |
| ai_knowledge_base_configs_kind_foreign | Performance | Asc | kind |



