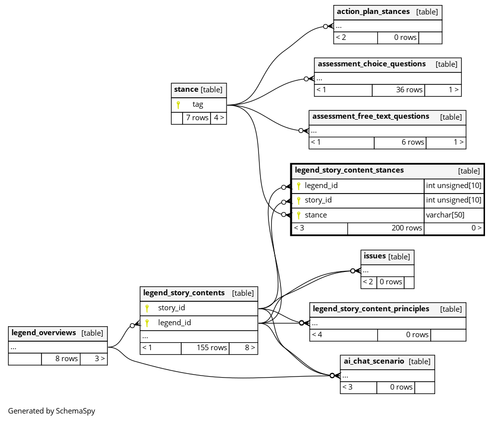
Columns
| Column | Type | Size | Nulls | Auto | Default | Children | Parents | Comments | ||
|---|---|---|---|---|---|---|---|---|---|---|
| legend_id | INT UNSIGNED | 10 | null |
|
|
|||||
| story_id | INT UNSIGNED | 10 | null |
|
|
|||||
| stance | VARCHAR | 50 | null |
|
|
Indexes
| Constraint Name | Type | Sort | Column(s) |
|---|---|---|---|
| PRIMARY | Primary key | Asc/Asc/Asc | legend_id + story_id + stance |
| idx__story_content | Performance | Asc/Asc | legend_id + story_id |
| stance_foreign | Performance | Asc | stance |

