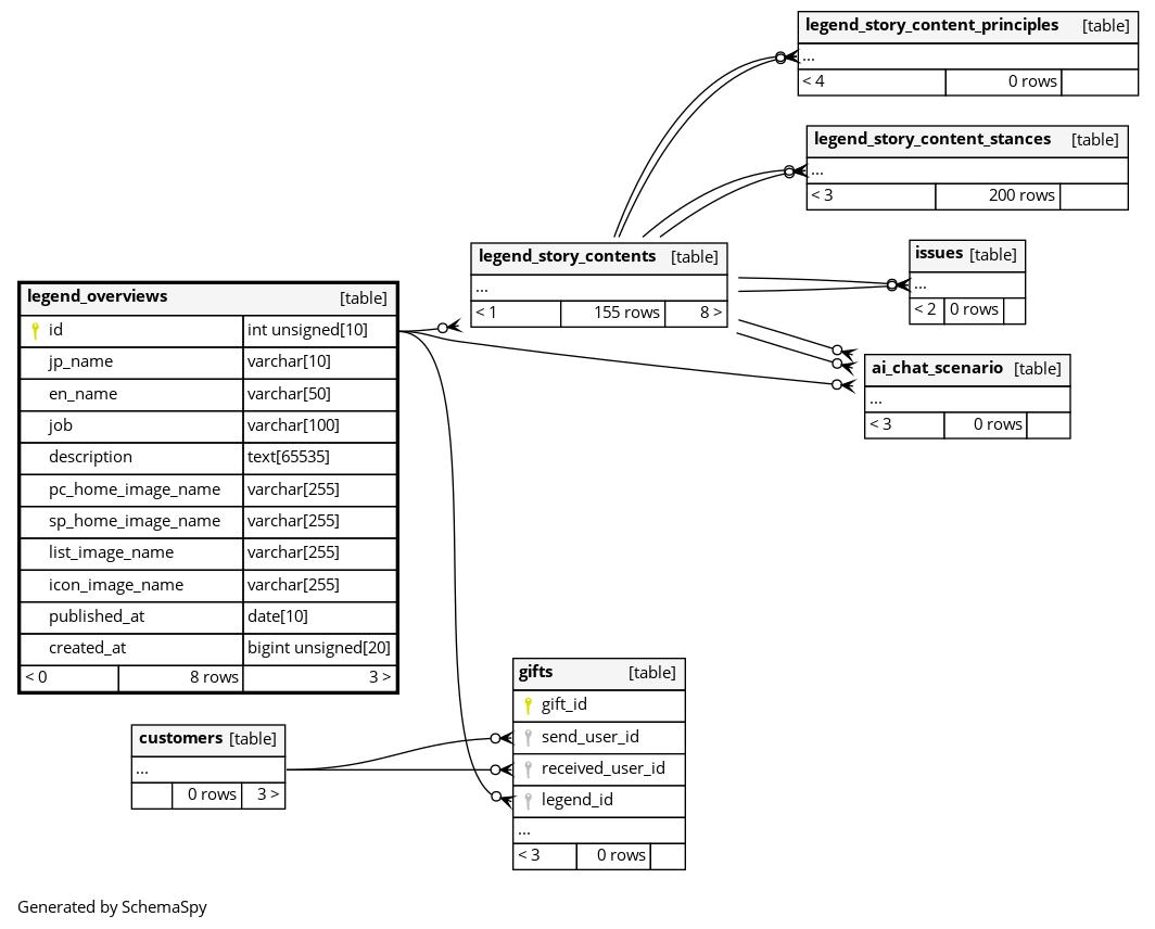
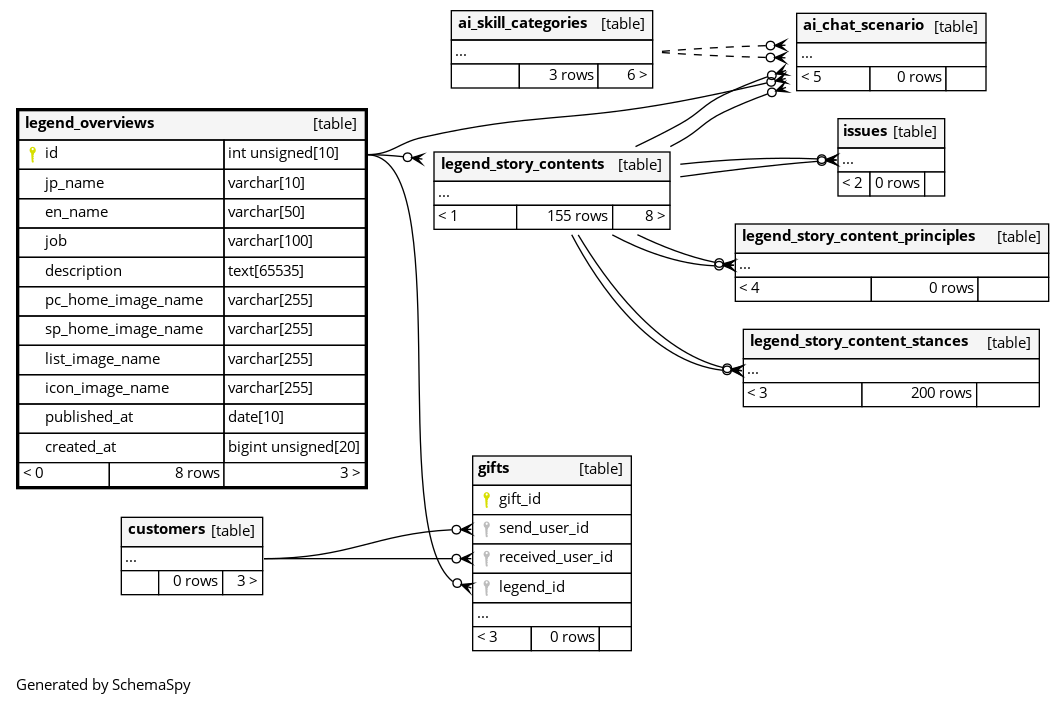
Columns
| Column | Type | Size | Nulls | Auto | Default | Children | Parents | Comments | ||||||
|---|---|---|---|---|---|---|---|---|---|---|---|---|---|---|
| id | INT UNSIGNED | 10 | √ | null |
|
|
||||||||
| jp_name | VARCHAR | 10 | null |
|
|
|||||||||
| en_name | VARCHAR | 50 | null |
|
|
|||||||||
| job | VARCHAR | 100 | null |
|
|
|||||||||
| description | TEXT | 65535 | null |
|
|
|||||||||
| pc_home_image_name | VARCHAR | 255 | null |
|
|
|||||||||
| sp_home_image_name | VARCHAR | 255 | null |
|
|
|||||||||
| list_image_name | VARCHAR | 255 | null |
|
|
|||||||||
| icon_image_name | VARCHAR | 255 | null |
|
|
|||||||||
| published_at | DATE | 10 | null |
|
|
|||||||||
| created_at | BIGINT UNSIGNED | 20 | unix_timestamp(now()) |
|
|
Indexes
| Constraint Name | Type | Sort | Column(s) |
|---|---|---|---|
| PRIMARY | Primary key | Asc | id |



