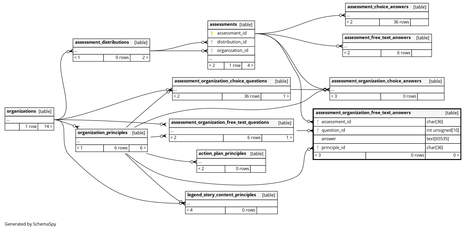
Columns
| Column | Type | Size | Nulls | Auto | Default | Children | Parents | Comments | ||
|---|---|---|---|---|---|---|---|---|---|---|
| assessment_id | CHAR | 36 | null |
|
|
アセスメントID |
||||
| question_id | INT UNSIGNED | 10 | null |
|
|
質問ID |
||||
| answer | TEXT | 65535 | null |
|
|
回答 |
||||
| principle_id | CHAR | 36 | null |
|
|
プリンシプルID |
Indexes
| Constraint Name | Type | Sort | Column(s) |
|---|---|---|---|
| organization_free_text_answers_assessment_id_foreign | Performance | Asc | assessment_id |
| organization_free_text_answers_principle_id_foreign | Performance | Asc | principle_id |
| organization_free_text_answers_question_id_foreign | Performance | Asc | question_id |

