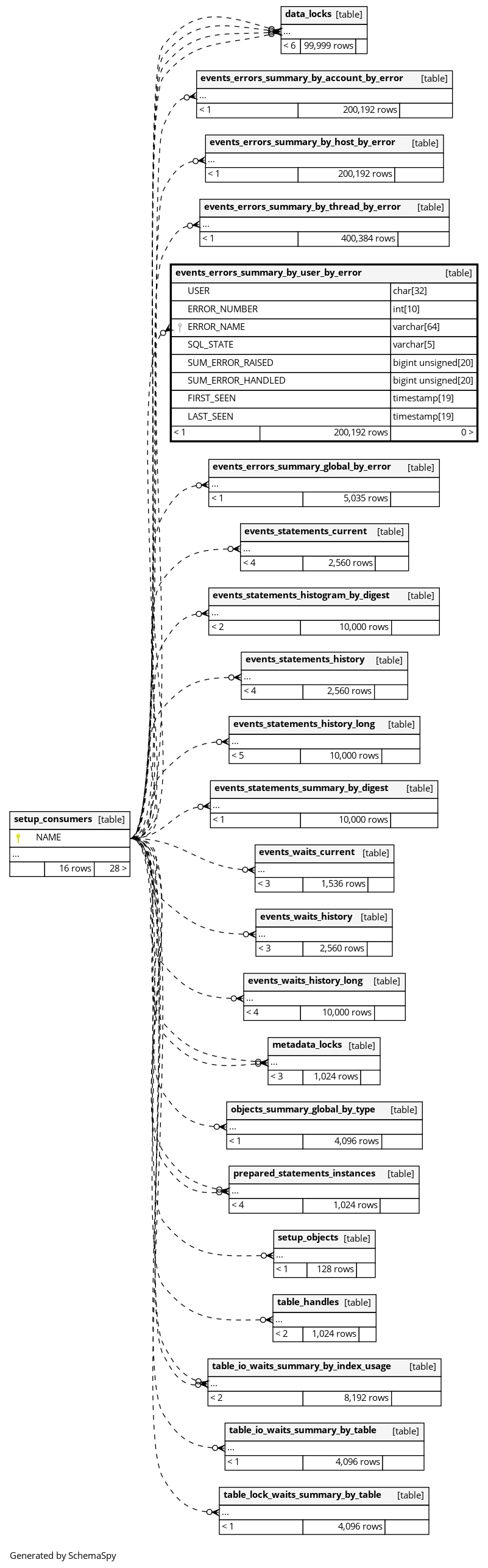
Columns
| Column | Type | Size | Nulls | Auto | Default | Children | Parents | Comments | ||
|---|---|---|---|---|---|---|---|---|---|---|
| USER | CHAR | 32 | √ | null |
|
|
||||
| ERROR_NUMBER | INT | 10 | √ | null |
|
|
||||
| ERROR_NAME | VARCHAR | 64 | √ | null |
|
|
||||
| SQL_STATE | VARCHAR | 5 | √ | null |
|
|
||||
| SUM_ERROR_RAISED | BIGINT UNSIGNED | 20 | null |
|
|
|||||
| SUM_ERROR_HANDLED | BIGINT UNSIGNED | 20 | null |
|
|
|||||
| FIRST_SEEN | TIMESTAMP | 19 | √ | null |
|
|
||||
| LAST_SEEN | TIMESTAMP | 19 | √ | null |
|
|
Indexes
| Constraint Name | Type | Sort | Column(s) |
|---|---|---|---|
| USER | Must be unique | Asc/Asc | USER + ERROR_NUMBER |


